“挑战杯”全国大学生系列科技学术竞赛是由共青团中央、中国科协、教育部、全国学联和地方政府共同主办的一项具有导向性、示范性和群众性的全国竞赛活动。自1989年首届竞赛举办以来,在广大高校乃至社会上产生了广泛而良好的影响,被誉为当代大学生科技创新的“奥林匹克”盛会。
学校高度重视“挑战杯”“互联网+”等高水平竞赛为平台的创新人才培养工作,通过加强顶层设计,将“挑战杯”等竞赛作为评价学校人才培育质量的重要指标,引导各学院将“挑战杯”竞赛作为学院促进专业学科建设、加强内涵建设的重要平台。
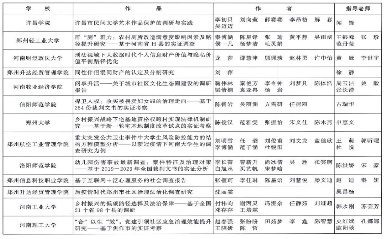
今年,在相关职能部门、学院大力支持下,历经校赛书面评审和决赛答辩,我院由黄辰老师和李世宇老师带领的“大挑小小队”成功入围河南省赛,并取得了省一等奖的优异成绩。这也是学校首次获得该项比赛一等奖。在备赛过程中,我院领导高度重视赛事组织工作,多次关心并给予指导和鼓励。

本次比赛由我院黄辰老师和李世宇老师牵头带领,他们潜心筹备、精心指导,为参赛学生提供了极大的支持与指导,荣获优秀指导老师称号。龙莎、邵慧津、顾佩琰、赵林勇、许中怡几位同学凭借优秀的团队合作与创新精神,在第十六届“挑战杯”河南省大学生课外学术科技作品竞赛终审决赛中获得一等奖。这是我院成绩的又一佳绩,也是对师生们辛勤工作的最高肯定。


此次比赛中,黄辰老师和李世宇老师作为指导教师,一直以来对学生们的科研工作进行督促和指导。他们凭借丰富的实践经验和深厚的学术造诣,引导学生们在沿着科学创新的道路上追求卓越。他们的辛勤付出和专业指导成为学生们成功取得一等奖的重要保障,也得到了评审团的充分肯定。此外,“大挑小小队”的队员们也展现出了出色的团队合作与创新精神。他们相互协助、密切配合,在面对各种问题与挑战时保持积极的态度和解决问题的决心。他们的团队精神和扎实的专业知识才能为本次比赛的取得一等奖做出贡献。


“大挑小小队”的成功是我院对学生科研教育的完美体现。通过参与此类科技作品竞赛,学生们不仅能够将课堂所学知识运用到实际项目中,还能锻炼自己的创新思维和实践能力。同时,指导老师的耐心指导和示范效应也起到了关键的作用。从获奖结果来看,我们学院在学生科研教育方面的努力和投入得到了最终的回报。
在未来,我院将继续加强对学生科研教育的支持和引导,提供更好的平台和资源。同时,我院也将进一步鼓励教师们积极参与科技学术竞赛,提升教师的科研能力和指导水平。相信在全体师生的共同努力下,我们学院的科研成果必将迈上新的台阶,为推动科研创新发展贡献更大的力量!